Skip to content
南京理工大学自动化学院 2019 级

南京理工大学自动化学院 2019 级

正心诚意,立己达人;心连广宇,玉汝于成

  • 首页
  • 年级概况
  • 通知公告
  • 日常管理
  • 年级新闻
  • 学生天地
  • 成长成才
  • 班团空间
  • 青春律动树
  • 搜索

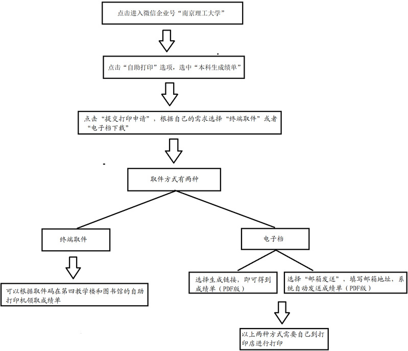
成绩单打印

  • FAQ
2021-04-272021 年 4 月 28 日 admin

文章导航

Previous Post

自动化 2019 级学子在工程训练赛中获佳绩

Next Post

因地制宜,实用为本——李天赐

教育班联系方式

主任: 何蕾
手机: 18936030523
固话: 025-84303003

主任: 何流
手机: 13675171207

助理: 郭定宇
手机: 19825000945

助理: 李世颖
手机: 18066077273

助理: 卢思齐
手机: 15095761702

助理: 麻灿皓
手机: 19825000767

助理: 颜彤
手机: 18761889449

快捷链接

  • 学校官网
  • 智慧理工
  • 教务处
  • 图书馆
  • 教务系统
  • 奥蓝系统
  • 邮件系统
  • 网课学习平台
  • 第二学分系统
  • 校园网 VPN
  • 钟声网

归档

  • 2022年5月
  • 2022年4月
  • 2022年3月
  • 2022年2月
  • 2022年1月
  • 2021年12月
  • 2021年11月
  • 2021年10月
  • 2021年9月
  • 2021年8月
  • 2021年6月
  • 2021年5月
  • 2021年4月
  • 2021年3月
  • 2021年1月
  • 2020年12月
  • 2020年11月
  • 2020年10月
  • 2020年9月

分类目录

  • FAQ
  • 学生天地
  • 年级新闻
  • 成长成才
  • 日常管理
  • 班团空间
  • 辅导员空间
  • 通知公告

FAQ

  • 大学生住院报销要求
  • 大学生就医流程须知
  • 二代身份证或临时身份证办理
  • 医保保险办理及报销
  • 办理在读证明
  • 成绩单打印
  • 教室借用申请
  • 四六级证书补办
  • 乘车区间改动
  • 学生证补办
  • 课程缓考办理
  • 快捷链接

  • 学校官网
  • 智慧理工
  • 教务处
  • 图书馆
  • 教务系统
  • 奥蓝系统
  • 邮件系统
  • 网课学习平台
  • 第二学分系统
  • 校园网 VPN
  • 钟声网
  • 教育班联系方式

  • 主任: 何 蕾
       手机: 18936030523
       固话: 025-84303003
  • 主任: 何 流
       手机: 13675171207

  • 助理: 郭定宇 19825000945
  • 助理: 李世颖 18066077273
  • 助理: 卢思齐 15095761702
  • 助理: 麻灿皓 19825000767
  • 助理: 颜 彤 18761889449
  •  
    Copyright © 2020-2021 南京理工大学自动化学院 2019 级 | 自助投稿 | 管理入口 | 友情链接: 自动化学院 自动化 20 级